制作一台真正平衡的功放
功放电路的制作在刊物上介绍得较多,有胆有石,有单端有推挽,有复杂有简单,但对于普遍被世界各大厂家应用在数万元以上的高端功放中的平衡式放大器却介绍得极少,即使偶然见到关于平衡功率放大器的制作介绍,也只是两个普通的单端RCA输入方式的放大器放在一起分别放大冷热端的信号。这里要向大家介绍的是一台真正的平衡BTL桥接功率放大器的制作,这个放大器可以直接输入XLR的平衡信号,也可以直接输入RCA的单端信号,而不必经过额外的电路去进行转换将RCA转换到XLR信号。 一. 平衡技术简介 平衡式音频技术已不是什么新鲜事物了。早在电话刚发明的初期它就已经诞生,其应用使得话音信息在作长距离传送时仍能保持很低的噪声电平。而这也正是平衡式信号传输现在还被应用在高档音响中的原因:它允许我们以一种能够抵制噪声与失真的方式来传送信息(音频信号)。两组镜像相对称、相位相反的信号被同时传输着。也就是说,两组信号所真正搭载的并非音频信息,而是它们之间的电压差。 为了获得更高的信噪比、更大的动态对比度和巨细无遗的分析力,在音响器材内应用平衡放大技术是不少知名厂家的必要手段,像Mark Levinson就是使用此项技术的典范,但他们的售价也是全世界最昂贵之一。 剑有双锋,只有在实际正确运用的情况下,平衡式技术才会对音响器材的表现带来正面影响。如果音频信号两个信号通路没有做到精确的镜像对称,那么噪声与失真便会加入到音频信号中去,这时平衡技术反而成为影响音质的致命原因。因此,要想发掘出蕴藏在平衡式设计里的诸多好处,还须具备熟练的设计操控能力和慎重细致的电路结构,而目前市场上一些所谓“平衡功放”并没有应用真正的平衡技术,只是简单地将两个单端输入的放大器组合在一起而已。 一台平衡放大器实际是数台放大器的一个集合体。因为机箱里的信号放大电路其实就是每声道两个对称平衡放大器。这种“双平衡”式设计在给前级提供平衡负载阻抗的同时,有效地抑制了共模噪声与失真。而无论输入是普通的单端RCA信号还是真正平衡的XLR信号,都会在这两个平衡放大器输入级开始首先被转化为一对极性互相相反的双端信号,然后再送到两个放大器的输出级。 平衡放大器的输出是属于BTL方式,可以轻易获得高达数百上千瓦的输出功率而只需要使用一般OCL功放电路的一半电源电压,这样使电容、三极管等器件选取自由度更大,在低电压的工作环境下也大幅地提高了安全性。本机的输出功率就高达300W/8Ω。 二.电路的具体考虑 本机电路如图1所示,这是一个结构相当完善的电路。

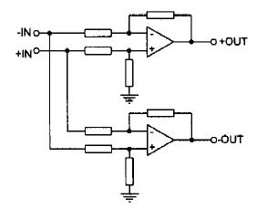
图2是本电路工作于XLR平衡输入信号时的简图。可见电路由两个放大器交叉连接而成,输出的相位取决于输入信号的相位极性,每个放大器均是差动双端输入方式,因此本身有较好的抑制共模噪声及失真的能力。两个差动放大器参数与电路结构相同,输出端的信号只是相位相反而其他特性一致,输出到喇叭时将再进行一次失真与噪声的抵消,因此传真度极高,能高度还原输入信号的信息,而噪声与失真均极低。

图2 平衡输入信号时的简图 图3是电路工作于RCA不平衡输入信号时的简图,由于输入信号是单端式,因此有一个输入端将被悬空,将这个输入端与地短接可防止噪声侵入。此时电路成为一个反相放大器与一个非反相放大器的连接的工作方式,合理选择反馈参数,可令两个放大器的输出信号仅仅是极性相位,这一对平衡式信号再送到喇叭时依然具有平衡放大器抑制噪声与失真的特点,相对真正平衡式输入信号时少了一次抵消噪声与失真的机会,但在性能上已是相当优越。

图3 不平衡输入信号时的简图 差动式电路如果输入端悬空(空载),闭环增益会下降,某些电路有可能产生振荡,而即使不产生振荡,也可能由于前级的输出阻抗未知而无法确定电路的实际工作状态,因此在实际电路中不要单独使用。在输入端增加一级缓冲器是很有必要的。虽然这样会使电路显得更复杂。但却令电路工作更稳定。 图1中的输入级的缓冲电路是阻抗变换用途,无论接入什么样的前级,都可以为主放大电路提供一组平衡式的稳定低输出阻抗信号,保证了主放大电路工作的稳定与增益的对称。此缓冲器工作于无反馈状态,有必要使用性能优异的电路去减少对音质的影响。本机采用了渥尔曼式的缓冲器。 主放大器由两个完全一样的放大器组成,每个放大器又分别由两个独立的放大器级联而成。位于输入缓冲级后的是两个差动式电压反馈型的放大器,负责将输入信号(无论是否平衡信号)均重新处理为双端输出式的平衡信号,送入下一级的电流反馈放大器。或许有读者会认为,从电路上看来,电流反馈放大器可以省去吧?是的,即使省去了电流反馈放大器,电路依然具有相当好的音质,但笔者经过了不少的试验与对比,觉得还是采用这个较复杂的方式音质表现更佳。电流反馈放大器具有高速率低失真(包括令人讨厌的互调失真)的优点,而由电压反馈放大器与电流反馈放大器组成的电路,各自电路工作于最适合的方式下,再合理地分配增益,令各放大器均工作于低的闭环增益下,可以降低失真拓宽频响。 电压反馈放大器是一个属于单级型的放大器,这种电路原来应用于马兰士的独门武器HDAM中,笔者对其小作修改,将开环增益降低到只有35dB,而闭环增益只有14.5dB,声音表现就更活泼一些。此放大器处理的信号电平较低,因此可以使用±15V这样的低电压供电,三极管的功耗大大降低,可选取的型号更多,能够很容易选择到合适声音风格的三极管,低电压下噪声也会稍低。 电流反馈放大器是一个简洁而性能相当好的电路,在本放大器输入级进行V/I转换后,不像其他一些电流反馈放大器一样使用电压放大级进行放大,而是使用一对上下对称的镜像电流传输电路。在理想的情况下可以将V/I变换后的电流信号无损地输送到本级的输出端,而实际上,即使不能使用理想的器件,只要对所用器件进行一定程度的精确配对即可。笔者对比过使用相同器件制作的金嗓子A60仿制线路,A60线路在电路结构上与本电路相近,只是在这一级使用的是渥尔曼式电压放大级,本电路声音显得更细腻平衡。整个电流反馈放大器的开环电压增益取决于本级的负载(I/V)电阻与V/I电阻的比值,闭环增益只有11.5dB,因此整个平衡桥接电路的总增益在输入XLR平衡信号时为32dB,这是为了兼顾不平衡输入信号时的增益,因那时增益只有XLR平衡输入时的一半,即26dB。 输出级采用三级达林顿式,具有更高的输入阻抗,更低的输出阻抗。在理论上,即使使用两级达林顿式输出级,电压增益级也可以充分地驱动,但音响是感性与理性的结合,音响制作有时不可单凭理论推导,还需要实际聆听及调整,在同样的电路器件状况下,笔者多次对比过两级达林顿与三级达林顿的听感差异,三级达林顿的表现具有更宽的两端延伸,低频下潜极佳,有更少的音染,表达不同速度的乐曲轻松自如。而两级达林顿也有其优点,由于高低频延伸相对差,突出中频的韵味,低频量感稍少,容易获得结实、拳拳到肉的低频效果。这并不代表两者孰劣孰优,爱好者可以根据自己的主观喜好去选择不同的方式,正是浓妆淡抹总相宜。 输出管的数量影响声音的厚度与平衡度,这不仅在于本电路,其他电路方式时也有同样的影响,当使用单对输出管时,声音相对稍单薄,低频量感、重量感不足,却凸显了中高频的韵味,这就是为什么有爱好者会认为一些欧洲产的小功率功放声音优美的原因。本机的目标却不是要凸显某段频响的听感,而是要尽量全面表现音源中的细节,因此需要有充分的驱动力去驱动大多数的音箱,每桥臂使用3对输出管并联是最低的保障。 越来越多的爱好者在制作时都会很注重电源,这是一个正确的方向,所有信号的产生都源于电源,因此要将电源与音频放大电路同等看待。注重电源并不是简单地增大变压器、滤波电容的容量,这样只保证了电源可源源不断地向负载提供能量,但在电力污染严重的国内,这样的电源就像是浑浊的水而已。虽然一些久负盛名的机器也只是这样做,但在欧美发达国家,电力污染就不如国内严重,因而需要因地制宜使用稳压电源可以净化电源,这是不可缺少的。笔者过去曾(其他电路)对比过不使用稳压电源、使用稳压电源、使用电池供电的功放,发现不使用稳压电源的声音最朦胧,细节少,使用电池时声音清晰,细节丰富,瞬态反应好。使用稳压电源效果接近于使用电池,这说明电源的干扰并不能单靠简单的滤波而消除,电源干扰令音质变得不清晰,小信号会因此被淹没。 本机使用了并联稳压电路,如图4所示。笔者制作过不少电路方式的稳压电源,以这种方式声音最平衡,传真度更好,且电路简洁。过去笔者常用一个LED发光管辅以一个三极管改二极管进行温度补偿,输出电压受温度影响的变化率只有5‰,达到极佳的水平。爱好者或许会发现本机的稳压电路基准稳压源只使用一个三极管改成的二极管,这样势必令输出电压受温度上升而下降,但考虑到功放电路对电压值要求不高,调整时以稳定后的电压为准就可以,而这样一改,音质相对纯净,中低频厚度与力度也有改善而高频的细节重放并未因此受到影响,整体音质更细腻。这同样体现到音响感性的一面,不能单纯地看指标,还需要更多的聆听与实践。

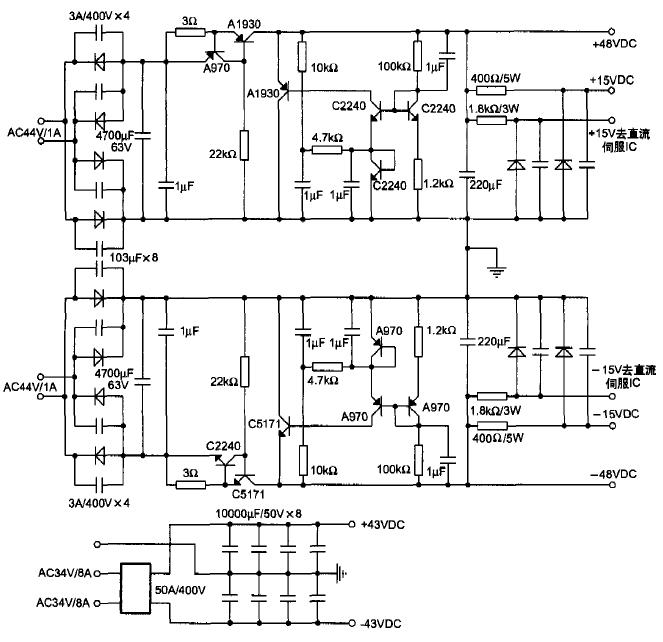
图4 并联稳压电路 三.希望得到的结果 本机的电路相当成熟稳定,因此制作时只要元件无误,成功率是100%,不必担心会出现振荡而需要调整的情况出现。元件选取方面,希望使用一些品质较好精度较高的器件,电阻用Dale就不错, 反馈上的电阻最好用Hocle,各三极管最好配对使用,小三极管用BL档。变压器每声道用一个650W的环牛。 通电前先将输出级偏置电路的可调电阻调整到阻值最大,用有限流功能的直流电源对电路通电测试,确认没有问题可按上变压器,每个输出管工作在50mA时声音已经相当棒,超过很多的纯甲类放大器了。输入使用了一个平衡插座、一个反相输入RCA插座与一个非反相输入RCA插座,因此在RCA输入时可以从不同插座输入而有相反的输出相位,像一些DIY的胆DAC、胆前级等,如果是使用单管A类,SRPP电路等相位差180°的,信号从本机的反相处输入会重新获取正确的相位。在使用RCA输入时将没有使用的RCA插座上插上一个已内部短接的插头,可减少由于输入空载而感应到的噪声。 使用的器件会对音色产生一些影响,笔者制作了两个不同电容版本的,一个以Evox电客为主,另一个以Wima电容为主。Wima运用困难,不少爱好者说其会使声音粗糙干硬。实际上并非这样,Wima电容的性能优异、音染少,而电路的参数结构及其他器件对音质的影响占主要地位。如果电路的参数结构及其他器件的选用不佳,声音自然不好,反之音质是相当好的,像Mark Levinson及一些美产的机器就相当喜欢使用Wima电容。另外一个原因是国内充斥着大量低劣仿制的Wima电容,也有厂家刻意仿制,毕竟也比国产杂牌电容价格利润要高许多。发烧友选购时要选择有诚信的商家,否则损失金钱事小,精心制作的机器由于用上假货而对信心的打击就大了,也影响了爱好者对使用Wima电容的感觉与信心。采用Wima电容的本机具有更凌厉的动态,声音丰厚,层次感更好。 本机XLR平衡输入时声音表现最佳,RCA不平衡输入时也不错,但笔者觉得这时的音质大约只有XLR平衡输入时的70%。此机曾发到香港一位发烧友曹先生处。他评价道:“(我)发烧已超过1 5年了,因生性孤寒(意为吝啬),未买过贵价器材,总是盯住2万元内的进口产品,应也算熟知这价格带产品的制作与表现……个人认为除机箱工艺还未及进口货精细,其制作规模和整体表现已经超出上述价格器材甚多,音质纯度高,音色优美华丽,声音流畅自然,还有动静皆宜的音效听弦乐时音色华丽流畅,听交响乐高潮来临时最显功力。非贵价大功率机种多以杀到近身具压迫感,后排铜管、定音鼓等都往前冲,音场混乱,尤其铜管乐发威时很难有不刺耳的感觉。此机却以一种从容不迫、举重若轻的手法来表达。音场内各声部位置稳定,旋律清晰,毫无凌乱的感觉,铜管乐具有穿透力,大鼓也有震撼力,不刺耳,少了压迫感、攻击性和火气。初听可能不习惯,但这是一种有品位的表达方式,绝不是一般非贵价机种所能做到,这就是贵价机的特质……”
本文出自家电维修网: http://www.bjjdwx.com/wz/2008-11-23/792.html欢迎转载,转载请保留链接。- 刊登此文只为传递信息,并不表示赞同或者反对作者观点。
- 如果此内容给您造成了负面影响或者损失,本站不承担任何责任。
- 如果内容涉及版权问题,请及时与我们取得联系。

文章评论